为加快数据中心节能和能效提升,引导数据中心走高效、低碳、循环的绿色发展道路,助力实现碳达峰、碳中和目标,近日,经企业也申报、省级工业和信息化主管部门会同有关部门推荐、专家评审,工业和信息化部节能与综合利用司公告了《2022年度国家绿色数据中心名单》,确定了43家2022年度国家绿色数据中心,涉及通信、互联网、公共机构、能源、金融领域五个重点应用领域。其中,兹戈图阀门服务的4个数据中心入围多个领域绿色数据中心。



兹戈图阀门服务的4个数据中心入围
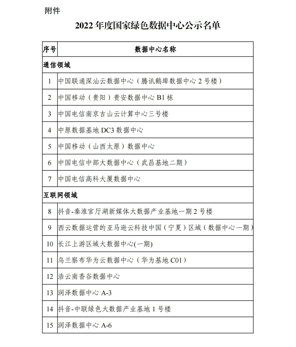
在互联网领域,兹戈图阀门服务的2个数据中心入围“2022年度国家绿色数据中心”名单,分别是润泽数据中心A-3、润泽数据中心A-6。


润泽数据中心A-3
A-3机房位于河北省廊坊市润泽国际信息港,机房建筑面积43000平方米,可容纳 7000 个电信标准机柜。本项目使用兹戈图手动蝶阀、闸阀、止回阀、过滤器、电动阀、平衡阀等产品。

润泽数据中心A-6
A-6机房位于河北省廊坊市润泽国际信息港,机房建筑面积43000平方米,可容纳 7000 个电信标准机柜。本项目使用兹戈图手动蝶阀、闸阀、止回阀、过滤器、电动阀、平衡阀等产品。
在公共机构领域,兹戈图阀门服务的成都超算中心入围“2022年度国家绿色数据中心”名单.

成都超算中心
成都超算中心位于四川省成都市,被称为是西部‘最强大脑’,服务多领域涵盖航空航天、装备制造、新型材料、人工智能等30个领域,包括高海拔宇宙线观测站等多个国家重大科技基础设施在内的日常计算应用、国家级课题;同时,中心完成用户计算任务数超1900万个。本项目使用兹戈图手动蝶阀、闸阀、止回阀、过滤器、电动阀、平衡阀等产品
在金融领域,兹戈图阀门服务的长沙银行滨江数据中心入围“2022年度国家绿色数据中心”名单。

长沙银行滨江数据中心
长沙银行滨江数据中心位于湖南省长沙市。本项目使用兹戈图手动蝶阀、闸阀、止回阀、过滤器、电动阀、平衡阀等全系列产品。
兹戈图数据中心绿色解决方案见成效
数据中心作为全国一体化算力网络体系的重要基础设施,对我国数字经济的发展至关重要。众所周知,数据中心是耗能极高的建筑,重要原因之一就是设备制冷耗能巨大。因此,要想建设绿色数据中心,实现节能降耗,有效控制并减少建筑制冷系统的能耗是当务之急。
在国家“双碳”战略目标的要求及“东数西算”政策的引导下,数据中心行业正在朝向高效、低碳的方向发展。兹戈图阀门服务的4家数据中心入围2022年度国家绿色数据中心,为我国数据中心的低碳建设提供了参考。兹戈图阀门有责任、有决心为我国数据中心的绿色升级提供源源不断的科技动力。
发布日期: 2025-06-06
